
国家市场监督管理总局(国家标准化管理委员会)联合发布《关于批准发布〈消防泵〉等35项强制性国家标准的公告》(2025年第18号),其中GB 6245-2025《消防泵》将于2026年8月1日起正式实施。上海凯泉泵业(集团)有限公司作为参编本标准的第一顺位消防泵企业,参与了新标准的修订工作!
标准的颁布进一步贯彻落实了“十三五”时期国家关于消防工作决策部署提出的,坚持“预防为主、防消结合”的主要方针,有助于深入推进《“十四五”国家消防工作规划》中消防体系建设的主要目标,及保障国家及社会对消防设施供水能力及消防安全的更高需求,促进提升了核心消防供水设施即消防泵的可靠性、合规性达到新高度!也对消防设备行业(生产、审计、验收)带来新的影响!
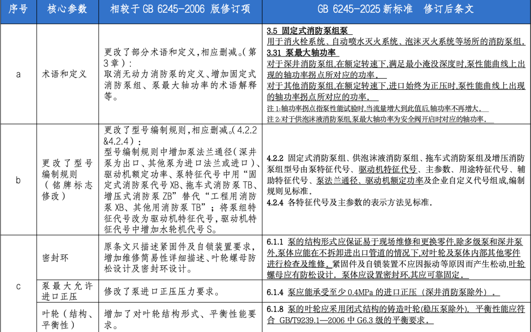
新旧条文对比
GB6245-2025《消防泵》不仅对标准结构和整体技术参数进行编辑性改动,其中对固定消防泵组的设计、生产、材料、验收等相关技术参数均进行了详细修订,更适应全球市场行业需求的变化及产品认证的广泛性,主要修订条文可见汇总表:

1、行业影响时间轴

2、项目设计合规性
为满足项目消防验收合规性,设计阶段需按照消防泵新国标进行设备选型。
3、相关水泵制造企业影响
新国标将优化产品质量,促进产业结构调整,推动落后产能有序退出,扩大优化中高端产能供给,提高产品市场准入门槛。
4、项目验收影响
新国标全面实施以后,项目的验收应按新国标进行验收,包括但不局限于消防泵的验收要符合出现轴功率拐点的无过载特性等。
凯泉全流量无过载消防泵是基于核电的“多点设计技术”从2016年开始研发,一直持续迭代升级到如今的第三代无过载消防泵,不仅符合最新GB6245-2025《消防泵》的要求,而且研发方法获国家发明专利。


随着科技的快速发展,物联网技术正在深刻改变传统消防行业,使消防系统更加安全化、智能化、高效化,因此物联网消防机组必然是消防系统发展的趋势。
凯泉物联网消防机组以无过载消防泵为核心,搭载高度集成的四合一控制柜,同时有自主开发且终身免费使用的物联网平台,把消防的监管从原来的被动响应变为主动预防,彻底解决消防水系统监管不到位的难题。并且机组自带测流回路,可以现场进行消防泵性能测试,验证水泵性能是否符合规范要求。通过产品的迭代升级不断优化,我们并不给甲方增加成本。
物联网消防机组的投入使用,可作为建立健全消防治理体系的基石,有助于有效防范预警化解重大安全风险,推动消防安全监管达到新的更高水平。也契合了《“十四五”国家消防工作规划》中提出的消防安全要推进新型监管模式,实施“互联网+监管”, 充分运用物联网和现代信息技术,接入消防安全大数据系统,全面提高火灾智能防控与应急响应能力。
GB 6245-2025 《消防泵》的发布,促进压实消防设施体系安全责任源,标志着我国消防设备行业进入更严格、更智能、更高效的新发展阶段。
凯泉泵业始终以“引领中国泵工业的崛起”为发展使命,以技术创新为导向,拥有多支经验丰富、技术前沿的科研团队,不断深化水力模型研究,以科技引领,提高企业创新驱动力,为参与国家标准与规范的修订完善提供强有力的技术支持团队,同时为客户提供更高品质的产品与更便捷的产品服务!
本文转自凯泉泵业官方微信公众号,如有侵权请联系删除。